×

4006-234-116

13681552278

手机版

公众号

710公海网站建设公司。主要为北京天津全国各地提供网站建设与网页设计制作服务,欢迎大家咨询。您的IP地址是:119.251.67.199, 38.239.52.94。今天是:,,(),,现在是:8:08:04 PM,

百度引入谷歌式考核去KPI化

作者:710公海发布时间:2/4/2019 8:13:50 AM浏览次数:11696文章出处:企业官网建设

      2019年春节前夕,百度(BIDU)内部刮起绩效风暴。这场风暴席卷百度近5万名在职员工。从最高决策层到最基层员工,无一能够置身事外。
      此次绩效变革由百度元老崔珊珊推动,引入员工考核系统OKR(Objectives and Key Results),使百度全面“去KPI化”。OKR意为“目标和关键成果法”商城店商网站解决方案,强调确立目标,明确目标需达成的可量化“关键结果”,再通过结果完成考核。
      OKR考评体系最早由英特尔公司提出,被谷歌、Uber、LinkedIn等公司采用。不同于KPI强调员工完成自己的任务,在OKR考评体系下,员工也知道其他人在做什么,帮助提高个人能动性,转化“要我做的事”为“我要做的事”。OKR被认为是更不会限制员工想象力的一种考核机制。

      《财经》获悉,百度着力筹备OKR始于2018年12月,在2019年1月大力推动。百度董事长兼CEO李彦宏制定公司最高目标(Objectives)和关键结果(Key Results)后,员工自上而下逐层拆解,依次制定团队和个人目标及关键结果。基层员工已于2019年1月31日全部提交完毕。

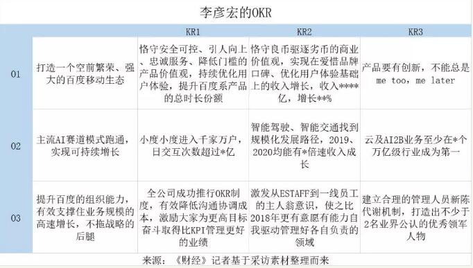
李彦宏的OKR

      据《财经》了解,李彦宏的O(目标)有三项:其一,打造一个空前繁荣、强大的百度移动生态(O1);其二,主流AI赛道模式跑通,实现可持续增长(O2);其三,提升百度的组织能力,有效支撑住业务规模的高速增长,不拖战略的后腿(O3)——这可视作百度企业层面的最高目标和关键结果。
      以上每个O再拆解成三个KR(关键结果)。O1的关键结果是:KR1,恪守安全可控、引人向上、忠诚服务、降低门槛的产品价值观,持续优化用户体验,提升百度系产品的总时长份额;KR2,恪守良币驱逐劣币的商业价值观,实现在爱惜品牌口碑、优化用户体验基础上的收入增长,收入****亿,增长**%;KR3,产品要有创新,不能总是me too,me later。
      O2的关键结果是:KR1,小度小度进入千家万户,日交互次数超过*亿;KR2,智能驾驶、智能交通找到规模化发展路径,2019、2020均能有*倍速收入成长;KR3,云及AI2B业务至少在*个万亿级行业成为第一。
      O3的关键结果是:KR1,全公司成功推行OKR制度,有效降低沟通协调成本,激励大家为更高目标奋斗取得比KPI管理更好的业绩;KR2光启元科技网站案例欣赏,激发从ESTAFF到一线员工的主人翁意识,使之比2018年更有意愿有能力自我驱动管理好各自负责的领域;KR3,建立合理的管理人员新陈代谢机制,打造出不少于2名业界公认的优秀领军人物。
      一位百度员工告诉《财经》记者,所有基层员工已于前天提交完自己的OKR,过年后如果有不合格会返工,这件事由各级团队负责人主导,每一处都可能要再次调整。
      一位互联网领域创业者告诉《财经》记者,百度本次组织变革可能也与营收增长焦虑有关。从营收上来看,2018年百度营收已经破千亿元,想进一步突破压力很大。传统业务增长出现乏力启航互联,势必要做新的突破。

文章来源:企业官网建设

文章标题:百度引入谷歌式考核去KPI化

文本地址:http://www.junchuanzhuangshi.com/info_1037.html

收藏本页】【打印】【关闭

本文章Word文档下载:word文档下载 百度引入谷歌式考核去KPI化

用户评论

客户评价

专业的网站建设、响应式、手机站微信公众号开发

© 2010-2022 北京710公海科技有限公司 版权所有 京ICP备28188053号-2   

关注公众号 关注公众号

进入手机版 进入手机版

710公海
  • 网站地图